导航
首页
关于我们
实验室框架图
实验室概况
实验室固定科研人员
实验室兼职人员
新闻公告
新闻动态
信息公告
科研成果
研究方向
科研项目
科研成果
实验室署名论文
研究方向
学术委员会
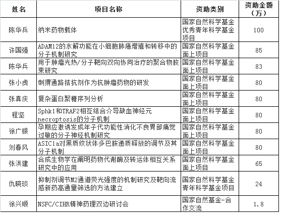
本重点实验室喜获11项国家自然科学基金项目
作者:
发布时间:2014-11-03
浏览次数:
2025
近日,国家自然科学基金委员会公布2014年度国家自然科学基金申请项目评审结果。苏州大学药学院17个项目获得资助,资助总经费955万元,资助项目数和资助经费继续保持良好势头。项目立项数在医学部的所有学院中排名第二。 苏州大学神经科学研究所6个项目获得资助,资助总经费339.8万元。其中陈华兵教授的“纳米药物载体”项目获批国家优秀青年基金项目。
本重点实验室固定科研成员获批项目名单: